明月出天山
《自然》科学家颠覆发现,长期记忆形成会导致神经元DNA断裂再修复,实现记忆形成和巩固
近日,一篇发表在顶刊《自然》的论文颠覆了人们对于长期记忆形成的认知[1]。
美国阿尔伯特·爱因斯坦医学院的Jelena Radulovic等人发现,学习和记忆形成时会刺激大脑神经元发生强烈的电活动,导致其DNA双链断裂。DNA损伤后,神经元中的特定信号通路被激活以修复DNA损伤。
正是在神经元的DNA损伤和修复的过程中,记忆形成和巩固。
“这项结论非常令人兴奋,让我们不禁猜想记忆形成实际上是一件‘危险的事情’。”麻省理工学院神经科学家蔡立慧点评道[2],“在传统观念里,双螺旋DNA分子的两条链断裂与癌症等疾病紧密相关。但此时此刻,DNA损伤和修复竟被发现是长期记忆形成的关键一环。”
在这项研究中,Jelena Radulovic等人在小鼠实验中探索长期记忆形成背后的机制。他们在特定环境里给予小鼠短暂、轻微的电击,使小鼠形成恐惧的情景记忆。一段时间后将小鼠再次置于这个环境中时,记忆涌现,小鼠表现出恐惧的行为。
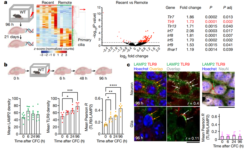
通过在不同时间点对这些小鼠的神经元进行分析,研究者们发现,电击经历在小鼠大脑留下记忆的过程中,Toll样受体9(TLR9)通路相关基因在神经元被强烈激活,TLR9表达显著上调。

小鼠形成电击情景记忆时神经元TLR9信号通路激活
TLR9信号通路是核外DNA的检测器,当细胞受到感染或发生凋亡导致细胞核将受损DNA泄漏到细胞质时,TLR9信号通路便会启动,介导炎症反应作为免疫应答。而此时,神经元很明显并没有受到免疫威胁,只是要形成一段记忆而已,TLR9信号通路为何会被激活,又有何意义呢?


▲神经元的细胞核内正在发生DNA断裂:白点表示DNA,紫色标记组蛋白,红色和绿色表示转录因子(图片来源:参考资料[3];Credit:Radulovic lab)
断裂的DNA以及修复DNA的分子机器在中心体(centrosome)聚集起来。中心体通常负责协调细胞分裂,但众所周知,成熟神经元并不会分裂,中心体在这里对修复DNA损伤起到了重要的作用。

▲在记忆中心——海马体,不同神经元对记忆的形成和巩固起到关键作用(图片来源:参考资料[2])
那么,新研究发现的炎性神经元与印迹细胞如何相互作用,对记忆的稳定性和灵活性分别发挥什么作用?这些有趣的问题有待后续研究的阐明。参考资料:[1] Vladimir Jovasevic et al., (2024) Formation of memory assemblies through the DNA-sensing TLR9 pathway. Nature Doi: https://doi.org/10.1038/s41586-024-07220-7[2] Benjamin A. Kelvington & Ted Abel (2024) Neuronal inflammation makes memories persist. Nature Doi: https://doi.org/10.1038/d41586-024-00679-4 [3] Making long-term memories requires nerve-cell damage. Retrieved Mar. 28, 2024 from https://www.eurekalert.org/news-releases/1039109